Как построить дерево Хаффмана для фразы:От топота копыт пыль по полю летит?

  • Как построить дерево Хаффмана для фразы "ОТ ТОПОТА КОПЫТ ПЫЛЬ ПО ПОЛЮ ЛЕТИТ"?
  • Как определить двоичные коды символов для сжатия фразы "ОТ ТОПОТА КОПЫТ ПЫЛЬ ПО ПОЛЮ ЛЕТИТ"?
0
Жалоба

Ответы (1)

Записываем фразу:

ОТ ТОПОТА КОПЫТ ПЫЛЬ ПО ПОЛЮ ЛЕТИТ

считаем количество появлений (вес) символов в сообщении и записываем список символов:

Символ "О" встречается 6 раз

Символ "Т" встречается 6 раз

Символ " " встречается 6 раз

Символ "П" встречается 5 раз

Символ "А" встречается 1 раз

Символ "К" встречается 1 раз

Символ "Ы" встречается 2 раза

Символ "Л" встречается 3 раза

Символ "Ь" встречается 1 раз

Символ "Ю" встречается 1 раз

Символ "Е" встречается 1 раз

Символ "И" встречается 1 раз

Включаем все символы в список нераспределённых узлов в порядке возрастания веса символа:

{"А"(1)}

{"К"(1)}

{"Ь"(1)}

{"Ю"(1)}

{"Е"(1)}

{"И"(1)}

{"Ы"(2)}

{"Л"(3)}

{"П"(5)}

{"О"(6)}

{"Т"(6)}

{" "(6)}

Шаг 1

Объединяем {"А"(1)}+{"К"(1)} в узел {1 (2)}

{"Ь"(1)}

{"Ю"(1)}

{"Е"(1)}

{"И"(1)}

{"Ы"(2)}

{1(2)}

{"Л"(3)}

{"П"(5)}

{"О"(6)}

{"Т"(6)}

{" "(6)}

Шаг 2

Объединяем {"Ь"(1)}+{"Ю"(1)} в узел {2 (2)}

{"Е"(1)}

{"И"(1)}

{"Ы"(2)}

{1(2)}

{2(2)}

{"Л"(3)}

{"П"(5)}

{"О"(6)}

{"Т"(6)}

{" "(6)}

Шаг 3

Объединяем {"Е"(1)}+{"И"(1)} в узел {3 (2)}

{"Ы"(2)}

{1(2)}

{2(2)}

{3(2)}

{"Л"(3)}

{"П"(5)}

{"О"(6)}

{"Т"(6)}

{" "(6)}

Шаг 4

Объединяем {"Ы"(2)}+{1(2)} в узел {4 (4)}

{2(2)}

{3(2)}

{"Л"(3)}

{4(4)}

{"П"(5)}

{"О"(6)}

{"Т"(6)}

{" "(6)}

Шаг 5

Объединяем {2(2)}+{3(2)} в узел {5 (4)}

{"Л"(3)}

{4(4)}

{5(4)}

{"П"(5)}

{"О"(6)}

{"Т"(6)}

{" "(6)}

Шаг 6

Объединяем {"Л"(3)}+{4(4)} в узел {6 (7)}

{5(4)}

{"П"(5)}

{"О"(6)}

{"Т"(6)}

{" "(6)}

{6(7)}

Шаг 7

Объединяем {5(4)}+{"П"(5)} в узел {7 (9)}

{"О"(6)}

{"Т"(6)}

{" "(6)}

{6(7)}

{7(9)}

Шаг 8

Объединяем {"О"(6)}+{"Т"(6)} в узел {8 (12)}

{" "(6)}

{6(7)}

{7(9)}

{8(12)}

Шаг 9

Объединяем {" "(6)}+{6(7)} в узел {9 (13)}

{7(9)}

{8(12)}

{9(13)}

Шаг 10

Объединяем {7(9)}+{8(12)} в узел {10 (21)}

{9(13)}

{10(21)}

Шаг 11

Объединяем {9(13)}+{10(21)} в узел {11 (34)}

Это последний (корневой) узел.

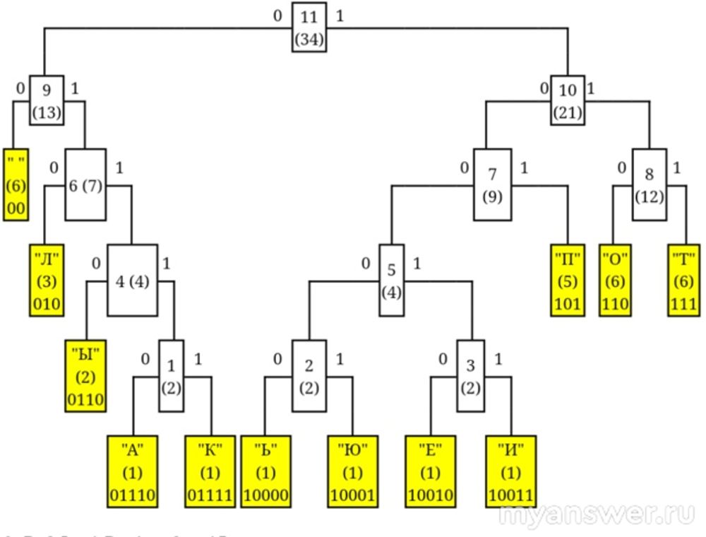
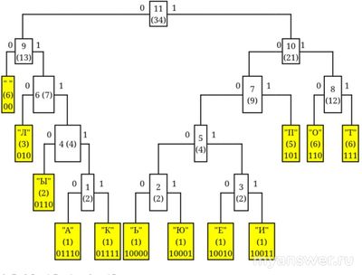
По полученным узлам строим дерево, начиная с корневого узла:

Как построить дерево Хаффмана для фразы:От топота копыт пыль по полю летит?

Коды символов считаем как пути от корня дерева до листа (конечного узла), соответствующего символу:

  1. Код символа " " равен 00
  2. Код символа "Т" равен 111
  3. Код символа "О" равен 110
  4. Код символа "П" равен 101
  5. Код символа "Л" равен 010
  6. Код символа "Ы" равен 0110
  7. Код символа "И" равен 10011
  8. Код символа "Е" равен 10010
  9. Код символа "Ю" равен 10001
  10. Код символа "Ь" равен 10000
  11. Код символа "К" равен 01111
  12. Код символа "А" равен 01110

Длина кодированного сообщения равна сумме произведений количества повторений каждого символа на длину его кода: 6*3+6*3+6*2+5*3+1*5+1*5+2*4+3*3+1*5+1*5+1*5+1*5=110 бит

Кодированное сообщение длиной 110 бит

Как построить дерево Хаффмана для фразы:От топота копыт пыль по полю летит?

Характеристики сжатия фразы ОТ ТОПОТА КОПЫТ ПЫЛЬ ПО ПОЛЮ ЛЕТИТ

Длина исходного сообщения 34 байт или 272 бит в ASCII:

сообщение содержит 12 различных символов. Длина кода одного символа при равномерном кодировании равна log₂(12)=4 бит

при равномерном кодировании длина текста равна 34*4=136 бит

Коэффициент сжатия к восьмибитному коду K= 272/110=2.4727272727272727

Коэффициент сжатия к равномерному коду минимальной длины K=136/110=1.2363636363636363

автор
Ответить
+1
© 2012-2026 myanswer.ru
Все вопросы, размещенные на данном сайте, созданы пользователями или собраны из открытых источников. Связаться